Skip to Content

Never Dread December Again: Turning the "Year-End Crisis" into a "Daily Routine"

Throw away the checklist.

You just crossed the finish line on the 2025 year-end close. The checklists are complete, the W-2s are out, and the archives are done. The natural reaction is to breathe a sigh of relief, file those manual checklists away, and try to forget about them until next year.

Don't file them away.

Instead of celebrating the completion of the checklist, take a hard look at it. That document isn't just a safety net; it is evidence of a workflow problem. It represents Batch Processing—the act of saving up twelve months of validation work for a two-week sprint in December. It turns your highly skilled accounting team into detectives trying to solve cold cases that went cold months ago.

The goal for 2026 shouldn't be to get faster at running the year-end checklist. The goal should be to ensure you never have to run it again.

By changing your approach from "Year-End Verification" to "Continuous Audit," you can transform those manual tasks into automated rules that run every single day.

The Hidden Cost: Context Loss

The problem with the "Batch Processing" approach is Context Loss. If you found a payroll variance in December that occurred back in February 2025, the "story" behind that transaction was gone. You had to hunt down emails, dig through paper files, or rely on memory to understand why the entry was made.

By moving to Real-Time Transactional Validation for 2026, we shift the workload. Instead of spending two weeks in December fixing the previous year, we spend five minutes in February fixing the current day.

Methodology: Management by Exception

The core principle of a Continuous Audit is Management by Exception.

In a standard workflow, a controller might print an AP Aging Report and a GL Trial Balance to confirm they match. If they match, the time spent printing and reviewing was effectively "wasted" on verifying accuracy. Efficient controllers flip the script. They don't look for what is right; they configure their tools to look for what is wrong.

Practical Application: Using AI Tools You Already Own

You can start building a continuous audit today by combining your Sage 100 Contractor data with AI assistants like Microsoft Copilot (Excel) or Google Gemini (Sheets).

Figure 1: Manual Export for AI Review

  1. Open Sage 100 Contractor.
  2. Go to Tasks > 1-3 Journal Transactions.
  3. Click File > Print.
  4. In the Report Criteria tab, locate the Period fields.
  5. Enter the range for the year you wish to audit (e.g., from "1 2026" to "12 2026").
  6. Click the [Create a PDF file of this report] button in the toolbar.
  7. Save the file to your Office 365 OneDrive or Google Drive.
  8. Open the file from that location and launch Copilot (Word/Office) or Gemini (Drive).
  9. Enter the following prompts in the AI sidebar to generate an audit list:
    • "Scan this PDF. List the Transaction# and Date for any rows where the date falls on a Saturday or Sunday."
    • "List the Transaction# for any rows where the Equipment Cost is greater than 0 but the Equipment ID is empty."
    • "List the Transaction# for any rows where the Payee name is different from the Vendor name."


By running this simple check weekly, you catch the error while the context is fresh.

Advanced Audit Workflow: The "Zero-Touch" Approach

While PDF and AI are powerful starting points, the ultimate goal is to remove the manual export entirely. By combining the Sage Report Scheduler with automation tools you likely already own (like Microsoft Power Automate), you can build a system that watches your data for you.

Figure 2: Automating Report Delivery

  1. Open Sage 100 Contractor.
  2. Go to 1-3 Journal Transactions.
  3. Click File > Print to open the Report Printing window.
  4. Select the report you wish to audit (e.g., 21-Journal Transaction Record).
  5. Click the [Schedule this report] button in the toolbar (the calendar icon).
  6. In the Report Scheduling window, under Frequency Options, select Daily.
  7. In the Time of day list, select "02:00 am".
  8. Under Output Options, select the Email checkbox.
  9. Click [Edit Email Settings].
  10. In the Email Distribution window, locate the "Send email to these additional contacts" field.
  11. Enter your own email address (e.g., controller@yourcompany.com).
  12. Click [OK] to close the Email Distribution window.
  13. Under Message for Email / Fax, enter "Daily Audit" in the Subject Line field.
  14. Click [Save Schedule].

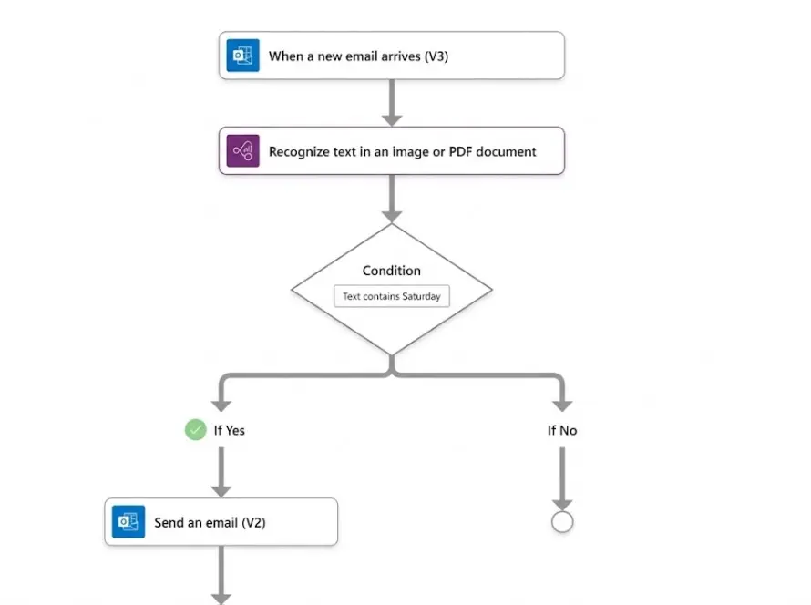
Figure 3: Automating the Alert (Microsoft Power Automate)


Since the report arrives as a PDF, we use Power Automate's ability to "read" the document text automatically.

  1. Log in to Microsoft Office 365 and open Power Automate.
  2. Click [Create] and select Automated Cloud Flow.
  3. In the Flow Name field, enter "Sage Audit Alert".
  4. Select the trigger When a new email arrives (V3).
  5. In the trigger settings, set Subject Filter to "Daily Audit" and Include Attachments to "Yes".
  6. Add a new step: AI Builder - Recognize text in an image or PDF document.
    • Point the Image field to the Attachments Content from the email trigger.
  7. Add a Condition Control:
    • If [Text] contains "Saturday" OR If [Text] contains "Sunday"
  8. If Yes, add an action: Outlook - Send an email.
  9. In the Subject field, enter "Alert: Weekend Posting Detected".
  10. Click [Save].

Now, if the report is clean, you hear nothing. If an error is found, the system reads the PDF for you and sends an alert before you even arrive at the office.

Strategic Application: From "Data Janitor" to "Data Architect"

The ultimate goal of automating your processes isn't just to save time; it is to recover Opportunity Cost.

Every hour a Controller spent ticking and tying numbers on a printed report last month was an hour not spent analyzing job profitability, equipment utilization, or cash flow trends.

By architecting a system that audits itself—whether through a simple Excel AI prompt or a full Data Warehouse—you can elevate the finance team from "Data Janitors" who clean up messes, to "Data Architects" who build the financial strategy for the year ahead.

As you begin your 2026 fiscal year, look at that checklist one last time and ask yourself: Which of these items could be a rule, rather than a task?

About the Author

Mike Hagberg is the CEO of Xcel Software. Specializing in Sage 100 Contractor, Mike helps construction companies move from manual reporting to automated Data Warehousing. Having built over 750 custom BI reports across the industry, he focuses on turning complex data into actionable financial strategy.

Don't Migrate Yet: How We Are Using AI to Extend the Life of Sage 100 Contractor